• 帮助中心
  • 联系我们
  • 意见建议
  • 设为首页
  • 欢迎访问调节阀网
  • 发布信息
  • 登录
  • 咨询热线:13271923998
  • 调节阀专业交流平台
  • 首页
  • 供应
  • 求购
  • 产品库
  • 公司库
  • 资讯
  • 论文
  • 资料
  • 行业业绩
  • 产品报价
  • 论坛
  •       请输入关键字:
    热门关键字:调节阀 电动调节阀 气动调节阀
    • 如何注册?  注册会员后有什么好处?
    • 如何增加信息的曝光度?
调节阀资讯导航: 行业新闻 | 企业新闻 | 科技成果 | 市场分析 | 产品介绍 |
  • 您当前位置: 调节阀网>>调节阀资讯>>行业新闻>>电动调节阀常见问题解决办法

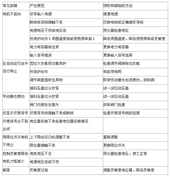
电动调节阀常见问题解决办法

发布时间:2013-03-07  作者:cz  点击数:8223

电动调节阀常见问题解决办法

电动调节阀常见问题解决办法

  • 上一篇:气动调节阀安装与维修概念
  • 下一篇:自力式压力调节阀的安装说明

相关信息

  • 中原油田对高压截止阀进行技改 节
  • 神通阀门继续领跑核电阀门
  • 为促使阀门企业做大做强县信用联社
  • 中国阀门制造业代表团应邀赴日交流
  • 上海沪工阀门为白俄罗斯热电站提供
  • 深交所拟设置“过滤阀”保证创业板
  • 求是杂志报道四联集团《倾力打造工
  • 自仪七厂在核级调节阀研发中取得重

热门点击

  • OC2017调节阀流量系数计算工具免费
  • 宁波工商局摸底调研商标发展状况 
  • 自力式压力调节阀的安装说明
  • 苏州纽威雄心万丈—从阀门制造向机
  • 捷克炼油厂通过阀门维护合作提升了
  • 又一调节阀专业工具书籍—《阀门手
  • 电动调节阀常见问题解决办法
  • 气动调节阀安装与维修概念

最新信息

  • OC2017调节阀流量系数计算工具免费
  • 自力式压力调节阀的安装说明
  • 电动调节阀常见问题解决办法
  • 气动调节阀安装与维修概念
  • 调节阀的预防性维修和故障性维修
  • 又一调节阀专业工具书籍—《阀门手
  • 哈电阀门与国电物资集团签订集中采
  • 水行业流量仪表选型与应用技术研讨

调节阀分类

  • 直行程调节阀
  • 角行程调节阀
  • 特殊调节阀
  • 自力式调节阀
  • 执行机构
  • 配套附件
  • 阀门

最新商机

  • ASCO电磁阀
  • ZZWP自力式温度调节阀
  • ZSPQ气动活塞式切断阀
  • BQ71F对夹式保温球阀
  • H104X活塞式可调减压稳压阀
  • HLC小口径笼式单座调节阀

调节阀资讯

  • 南安市水暖阀门行业发展现状
  • Auma推出支持蓝牙技术的无线
  • SDQ整体式部分回转电动执行
  • 诺冠上海新工厂隆重举行开业
  • 美国Valtorc获得巨额调节阀
  • 神通阀门再显神通 中标核电

调节阀论文

  • 浅析管线球阀的发展历史(三
  • 复杂工况环境下定位器的选用
  • 浅议水泥厂中电动执行机构的
  • 暖通空调自控系统中调节阀口
  • 浅议电炉烟气除尘调节阀镍-
  • 止回阀的选用浅析

推荐产品

  • 三片式自控电动调节球阀
  • 三片式自控电动调节球阀
  • QJ941M型电动高温球阀
  • QJ941M型电动高温球阀
  • 水、空气用减压阀,进口减压阀,空气减压阀
  • 水、空气用减压阀,进口减压
  • ASCO 531系列电磁阀
  • ASCO 531系列电磁阀

调节阀资料

  • 阀门样本
  • ZPLG型压力自力式阀使用说明
  • ZDRH
  • 电动球阀/电动蝶阀/电动执行
  • 全功能阀产品选型样本
  • 不可多得的阀门代号手册
  • 关于我们
  • 联系方式
  • 服务条款
  • 版权声明
  • 帮助中心
  • 网站地图
  • 我们的综旨:将调节阀网—打造为调节阀行业一流的信息交流平台,更多电动调节阀、气动调节阀资讯尽在调节阀网!
  • 调节阀网 版权所有 2017-2027 | 服务热线:13271923998 | 点击这里给我发消息 | 请与我们联系:master@ocpv.net
  • QQ交流群:245324792 备案号:渝ICP备17003261号-2