随着我国石化工业的发展,调节阀行业蝶阀产品的口径不断增大,已达到1m以至几米以上的直径。针对大口径阀门需要的启闭扭矩与速度,对阀门的控制方式除采用手动、气动和电动驱动形式外,液压传动与控制也得到了广泛采用。为了使蝶阀调节装置以更大扭矩满足大型煤电站、热电厂和石化行业的使用,研制了大型防爆蝶阀的电液伺服比例控制快关调节装置,该装置采用电液伺服比例控制技术,控制精度为1/600,最大执行扭矩为100000N•m。
一、系统结构
大型防爆蝶阀的电液伺服比例控制快关调节装置是为适应石化工业日益发展的需要而研制开发的新型产品。主要由防爆控制柜、大口径蝶阀、液压伺服控制系统、机械传动机构和电气控制系统等组成。
1、液压伺服控制系统
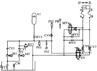
液压伺服控制系统由齿轮泵、电机、联轴器、电液伺服比例阀、三位四通电磁换向阀、溢流阀、单向阀、节流阀、蓄能器、压力继电器、压力表、高压过滤器和油箱等元件组成(图1)。系统采用集成化模块化设计,系统安全压力由溢流阀设定。截止阀(HV5)的作用是释放系统压力油回油箱,节流阀用来调节系统开、关阀的速度,压力继电器设定系统油压控制的上下限点,泵采用进口高压低噪声的齿轮泵,立式安装,阀选用进口的螺纹插装阀使系统的内泄漏大大减少,节省能源,维修和安装方便。过滤器采用倒置的高压过滤器,结构紧凑,保证系统油液清洁和各种控制阀能正常动作。
高性能电液伺服比例阀为滑套结构,比例阀内四通阀芯可在滑套内滑动。滑套压进阀体内,对中弹簧使阀芯保持在中间位置,直线力马达克服弹簧的对中力使阀芯在两个方向上都可以偏离中间位置,平衡在一个新的位置。阀芯由集成有感应电子传感器的比例电磁铁进行闭环位置控制。阀芯位置闭环控制电子线路与脉宽调制驱动电子线路固化为一集成块,固定在伺服阀内。
当电气指令信号施加到阀芯位置控制集成块时,电子线路在直线力马达产生脉宽调制电流,振荡器使阀芯位置传感器励磁。经解调以后的阀芯位置信号和指令信号进行比较,使阀芯位置控制器产生电流输出给直线力马达,直线力马达驱动阀芯移动到指令位置。阀芯位置与指令信号成正比。当阀芯移动,使压力油P与A或B腔相通,压力油快速进入油缸的A或B腔,通过齿轮齿条推动蝶阀完成开启和快速关闭等调节动作。
液压伺服驱动执行扭矩为25~100kN•m,由液压泵站提供液压能,推动执行油缸完成蝶阀0°~90°的开闭动作。齿轮箱主轴顶部安装有电子角位移检测装置,能正确的检测出蝶阀的开闭角度,并能及时发出信号,指令电气系统停止执行油缸的开闭动作,控制精度为1/600。当电源切断后,执行机构还能用手动驱动机构开闭蝶阀。手动驱动机构的齿轮比≈1/138,最大执行扭矩为5kN•m。蝶阀的开闭角度可通过齿轮箱顶部的角度指示盘中的指针目测确定。

图1 大型防爆蝶阀液压伺服控制系统
2、机械传动机构
机械传动机构齿轮箱的液压驱动部分由油缸、齿条和齿轮组成(图2)。当液压伺服系统向油缸提供压力油时,油缸带动齿条作往复运动,齿条带动齿轮旋转,从而带动主轴旋转打开或关闭蝶阀。蝶阀开闭的角度可通过主轴顶部的齿轮带动电子角位移检测装置旋转实施检测。传动机构齿轮箱的手摇驱动部分由三级齿轮减速轮系组成。当转动手轮时,齿轮通过齿轮轴带动主轴旋转,使得蝶阀启闭。蝶阀的开闭角度,可通过齿轮箱顶部的角度指示盘中的指针目测确定。
蓄能器是用于蝶阀慢开、慢关和快关等动作时提供能源。蓄能器规格的选择必须经过严格的计算,每个系统是不同的,应满足系统保压和蝶阀快关的要求。快速油缸是通过齿轮齿条推动蝶阀的执行机构,为保证其运行可靠设计时选用了进口的密封圈,并设置了液压缓冲以保护蝶阀,还设计节流装置,按系统要求控制驱动外界负载,直接安装于齿轮齿条传动装置上。

图2 机械传动机构
3、电气控制系统
电气控制系统的组成核心部件使用了高可靠性的PLC(可编程序控制器),所有的输入输出信号均由PLC来处理,人机会话由HMI(可编程触摸屏)完成,方便直观的人机会话环境,大大增强了系统的可维护性及操作性,系统构架和信号流程见图3。

图3 电气控制系统
(1)远程阀位主令(4~20mA)信号送入防爆控制柜(防爆等级dxIIBT4),接线端子台(47+,48-),信号由端子台输送到PLC的模拟量输入端(精度12位,细分1/4000)。由PLC的AD转换模块转换成0~4000的数字量信号,此数字量信号同时作为远程控制时的主令信号。当系统处于手动操作(本地操作)状态时,在上电初始或由远程操作状态转换为本地操作状态时,系统将自动将当前的阀门位置作为系统主令,所有本地操作均以当前阀门位置作为初始位置。
(2)阀位信号由高精度角度传感器(1/2000)将当前阀位信号(0~90°)转换成(0~715V)左右的电压信号,再由两块电压电流转换器(JD1、JD2)将此信号转换成4~20mA的标准电流信号,其中一路送至远程作为阀位指示,另一路送至PLC的模拟量输入端,经PLCAD转换模块转换成0~4000的数字量作为阀位反馈信号。
系统处于运行的状态下,系统将会根据当前的系统主令及阀门位置的差值调整阀门位置,使当前阀门位置趋向于主令位置。系统控制精度>1/600时,系统将当前误差信号处理放大后,转换成-10~+10V之间的控制信号,同时向电磁阀提供DC24V的电源,由此两路信号驱动伺服阀来控制阀门信号。电源为0V时,阀门处于停止状态。
二、技术特性
1、参数
型号 HG-DF1,000/100,000-2
阀门公称压力 215MPa
阀门公称通径 1500mm
抽汽工作压力 015~112MPa
抽汽工作温度 ≤425℃
阀门控制方式 电液联动
阀门连接方式 法兰
2、特点
(1)具有100kN•m的输出扭矩和0.5s的快速关闭性能,扭矩大,关闭速度快。
(2)采用内置式防爆措施,电控箱具有防爆性能,安全可靠。
(3)具有全行程1/600控制精度的性能。
(4)具有远程操作与本地操作二种模式,控制方式先进。
(5)具有人机对话功能,操作维护方便。
(6)传动机构合理,手动灵敏,易操作。
(7)主要元件工作寿命长,故障率低。
(8)结构紧凑,外形美观。
三、工作性能
(1)慢开/慢关
在启动运行后,PLC接收到信号后对伺服阀发出指令,使高压油输入到双作用油缸的A侧,从而带动齿轮及阀门朝开启方向即可实现阀门的缓慢开启,可调节节流阀实现阀门开启速度一定范围内的调节。当PLC接收到全开位置的信号后,PLC仍持续发出指令一段时间,确保阀门到达全开位置。阀门在慢开/慢关过程中可任意位置停定,此时系统也将退出运行状态。阀门全开后,系统会自动停止阀门的慢开/慢关动作,且不会将系统退出运行状态。
(2)快关
在启动运行后,PLC接收到快关信号后给伺服阀发出指令,伺服阀根据指令和阀位反馈信号使高压油输入到双作用油缸的B侧,即可实现阀门的快速关闭(≤015s)。系统处于快关阀门动作状态,防止出现管路蒸汽继续倒流事故,保护主装置设备的安全。此刻也可通过缓慢开启阀门,同时也将解除阀门快关动作状态。另外,可以通过重新启动运行系统,解除阀门快关动作状态。
(3)远控
可随时激活电控箱本系统的远程控制接口,如用户已接入使用,便可通过用户远程控制房内的开关信号实现与本系统电控箱相同的控制功能。另外,考虑到设备的实际使用情况,只设立远控快关功能。
(4)保位
当PLC未接收到任何指令时,电机、泵及齿轮不做任何运动。由于设备中的液压元件采用的是无泄漏式元件,因此阀门在此状态下保位。
(5)缓冲
为了减小阀门在快关过程中形成的冲击,在阀门关至10%的行程时,双作用油缸中增加了可变节流缓冲。
(6)状态显示及报警
对阀门开启、关闭及快关等工作状态进行显示,同时对驱动器错误和开关阀时间过长等故障进行监测和报警。
四、结论
大型防爆蝶阀的电液伺服比例控制快关调节装置可安装在热电厂抽汽汽轮机组的抽汽管路上,在机组出现危急工况时实现抽汽管路的紧急切断,装置的快速关闭时间小于015s,阻止管路系统的蒸汽倒流入汽轮机,保护汽轮发电机组的安全。如某石化公司安装通径为1500mm,压力为215MPa大型防爆蝶阀电液伺服比例控制快关调节装置,各项性能指标符合产品设计标准,系统运行稳定,取得了良好的使用效果。
